Product Summary
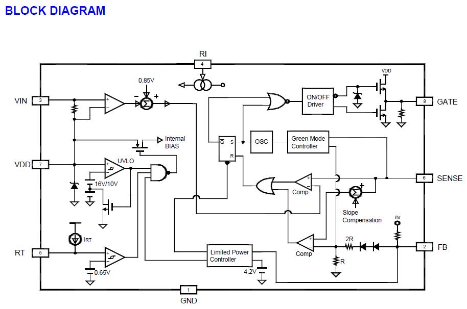
The SG6841SZ is a highly integrated PWM controller. It provides several features to enhance the performance of low power flyback converters. The SG6841SZ also provides many protection functions. Pulse by pulse current limit ensures a constant output current under short circuit. If a short circuit failure or over load happens, the SG6841SZ will shut off after a continuous high voltage detection on FB pin. The gate output is clamped at 18V to protect the power MOS from over voltage damage. An external NTC thermistor can be applied to sense the ambient temperature for over-temperature protection. It is available in SOP8 packages. The applications of the SG6841SZ inlcude General-purpose switching mode power supplies and flyback power converters, and Power Adapter, Open-frame SMPS, Battery Charger Adapter.
Parametrics
SG6841SZ absolute maximum ratings: (1)VDD, DC Supply Voltage: 30V; Zener clamp: 32V; Zener current: 10mA; (2)IOUT, Gate Output Current: 500 mA; (3)VFB, Input Voltage to FB Pin: -0.3 to 7V V; (4)VSense, Input Voltage to SENSE Pin: -0.3 to 7V V; (5)VRT, Input Voltage to RT Pin: -0.3 to 7V V; (6)VRI, Input Voltage to Ri Pin: -0.3 to 7V V; (7)PD, Power Dissipation: 1 W; (8)Rθ j-a, Thermal Resistance Junction-air: 141℃/W; (9)TJ, Operating Junction Temperature: 150℃; (10)TA, Operating Ambient Temperature: -30 to 85℃; (11)Tstg, Storage Temperature Range: -55 to +150℃; (12)TL, Lead Temperature (Wave soldering or IR, 10 seconds): 260℃; (13)ESD Capability, HBM model: 3.0KV; (14)ESD Capability, Machine model: 250V.
Features
SG6841SZ features: (1)Green-mode PWM to support blue Angel Norm; (2)Low start up current 30uA; (3)Low operation current 3mA; (4)Leading-edge blanking; (5)Built-in synchronized slope compensation; (6)Constant output power limit for universal AC input; (7)Current mode operation; (8)Cycle-by-cycle current limiting; (9)Under voltage lockout (UVLO); (10)Programmable PWM frequency; (11)GATE output maximum voltage clamped at 18V; (12)Totem pole output includes soft driving for better EMI; (13)Build-in limited-power-control to meet safety requirement; (14)Programmable over-temperature protection; (15)Few external components & low cost solution.
Diagrams

| Image | Part No | Mfg | Description | ![]() |
Pricing (USD) |
Quantity | ||||||||||||
|---|---|---|---|---|---|---|---|---|---|---|---|---|---|---|---|---|---|---|
![]() |
![]() SG6841SZ |
![]() Fairchild Semiconductor |
![]() Voltage Mode PWM Controllers HI-INTEGRD GRN-MODE PWM CONTROLLER |
![]() Data Sheet |
![]()
|
|
||||||||||||
![]() |
![]() SG6841SZ3 |
![]() Fairchild Semiconductor |
![]() Voltage Mode PWM Controllers HI-INTEGRD GRN-MODE PWM CONTROLLER |
![]() Data Sheet |
![]()
|
|
||||||||||||
(China (Mainland))









