Product Summary
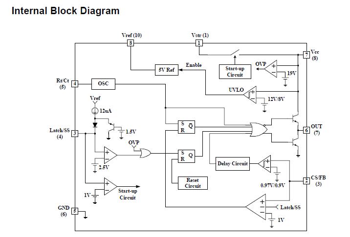
The FAN7601 is a green programmable frequency current mode PWM controller. It is specially designed for the off-line adapter application and the auxiliary power supplies which require high efficiency at a light load and no load. The internal high voltage start-up switch and the burst mode reduce the power loss. The FAN7601 includes some protections such as latch protection and over voltage protection. The latch protection can be used for over voltage protection and/or thermal protection and so on. And the soft start prevents the output voltage over shoot at start up. Typical Applications of the FAN7601 include off-line adapter applications and auxiliary power supplies.
Parametrics
FAN7601 absolute maximum ratings: (1)Supply Voltage, VCC: 20 V; (2)Input Voltage CS/FB, VCS/FB: -0.3 to 20 V; (3)Operating Temperature, TOPR: -25 to +125℃; (4)Storage Temperature, TSTG: -55 to +150℃; (5)Junction Temperature, Tj: 150℃; (6)Output Current, IO: 250 mA; (7)Vstr Input Voltage, Vstr: 500 V; (8)ESD Capability, HBM Model (All pins except Vcc and Vstr): 2.0 kV max; (9)ESD Capability, Machine Model: 300 V; (10)Thermal Resistance, Junction to Air, Rθja: 100℃/W.
Features
FAN7601 features: (1)Green Current Mode PWM Control; (2)Low Operating Current: Max 4mA; (3)Burst Mode Operation; (4)Internal High Voltage Start-up Switch; (5)Under Voltage Lockout (UVLO): 12V/8V; (6)Latch Protection & Soft Start Function; (7)Over Voltage Protection: 19V; (8)Operating Frequency up to 300kHz; (9)Max Duty Cycle: 95%.
Diagrams

| Image | Part No | Mfg | Description | ![]() |
Pricing (USD) |
Quantity | ||||||||||||
|---|---|---|---|---|---|---|---|---|---|---|---|---|---|---|---|---|---|---|
![]() |
![]() FAN7601 |
![]() Other |
![]() |
![]() Data Sheet |
![]() Negotiable |
|
||||||||||||
![]() |
![]() FAN7601B |
![]() Other |
![]() |
![]() Data Sheet |
![]() Negotiable |
|
||||||||||||
![]() |
![]() FAN7601BMX |
![]() Fairchild Semiconductor |
![]() Current Mode PWM Controllers Green Mode PWM Control IC |
![]() Data Sheet |
![]()
|
|
||||||||||||
![]() |
![]() FAN7601BG |
![]() Fairchild Semiconductor |
![]() Current Mode PWM Controllers Green Current Mode PWM Contrl |
![]() Data Sheet |
![]() Negotiable |
|
||||||||||||
![]() |
![]() FAN7601BM |
![]() Fairchild Semiconductor |
![]() Current Mode PWM Controllers Green Current Mode PWM Contrl |
![]() Data Sheet |
![]() Negotiable |
|
||||||||||||
![]() |
![]() FAN7601BGX |
![]() Fairchild Semiconductor |
![]() Current Mode PWM Controllers Green Mode PWM Control IC |
![]() Data Sheet |
![]() Negotiable |
|
||||||||||||
![]() |
![]() FAN7601BN |
![]() Fairchild Semiconductor |
![]() Current Mode PWM Controllers Green Mode PWM Control IC |
![]() Data Sheet |
![]()
|
|
||||||||||||
![]() |
![]() FAN7601G |
![]() Fairchild Semiconductor |
![]() Current Mode PWM Controllers PWM Controller Green Current Mode |
![]() Data Sheet |
![]()
|
|
||||||||||||
(China (Mainland))










