Product Summary
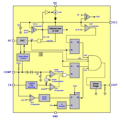
The LD7575PS is a current-mode PWM controller with excellent power-saving operation. It features a highvoltage current source to directly supply the startup current from bulk capacitor and further to provide a lossless startup circuit. The integrated functions such as the leading-edge blanking of the current sensing, internal slope compensation, and the small package provide the users a high efficiency, minimum external component counts, and low cost solution for AC/DC power applications.The applications of the LD7575PS include switching AC/DC adapter and battery charger, open frame switching power supply, LCD monitor/TV power.
Parametrics
LD7575PS absolute maximum ratings: (1)Supply voltage VCC: 30V; (2)High-voltage Pin, HV: -0.3V to 500V; (3)COMP, RT, CS: -0.3 to 7V; (4)Junction temperature: 150℃; (5)Operating ambient temperature: -40℃ to 85℃; (6)Storage temperature range: -65℃ to 150℃; (7)Package thermal resistance: (SOP-8) 160℃/W; (8)Package thermal resistance: (DIP-8) 100℃/W; (9)Power dissipation (SOP-8, at ambient temperature = 85℃): 400mW; (10)Power dissipation (DIP-8, at ambient temperature = 85℃): 650mW; (11)Lead temperature (soldering, 10sec): 260℃; (12)ESd voltage protection, human body model (except HV Pin): 3KV; (13)ESD voltage protection, machine model: 200V; (14)Gate output current: 500mA.
Features
LD7575PS features: (1)High-voltage (500V) startup circuit; (2)Current mode control; (3)Non-audible-noise green mode control; (4)UVLO (under voltage lockout); (5)LEB (leading-edge blanking) on CS Pin; (6)Programmable switching frequency; (7)Internal slope compensation; (8)OVP (over voltage protection) on Vcc; (9)OLP (over load protection); (10)500mA driving capability.
Diagrams

| Image | Part No | Mfg | Description | ![]() |
Pricing (USD) |
Quantity | ||||
|---|---|---|---|---|---|---|---|---|---|---|
![]() |
![]() LD7575PS |
![]() Other |
![]() |
![]() Data Sheet |
![]() Negotiable |
|
||||
| Image | Part No | Mfg | Description | ![]() |
Pricing (USD) |
Quantity | ||||
![]() |
![]() LD7522 |
![]() Other |
![]() |
![]() Data Sheet |
![]() Negotiable |
|
||||
![]() |
![]() LD7535 |
![]() Other |
![]() |
![]() Data Sheet |
![]() Negotiable |
|
||||
![]() |
![]() LD7550 |
![]() Other |
![]() |
![]() Data Sheet |
![]() Negotiable |
|
||||
![]() |
![]() LD7552 |
![]() Other |
![]() |
![]() Data Sheet |
![]() Negotiable |
|
||||
![]() |
![]() LD7552BPS |
![]() Other |
![]() |
![]() Data Sheet |
![]() Negotiable |
|
||||
![]() |
![]() LD7575PS |
![]() Other |
![]() |
![]() Data Sheet |
![]() Negotiable |
|
||||
(China (Mainland))









